

斯奈山半岛+黄金圈+蓝湖温泉+冬季偶遇极光和蓝冰洞探险
值达链接:s.click.taobao.com/t?e=m%3D2%26s%3DxM50R1LIbchw4vFB6t2Z2ue....
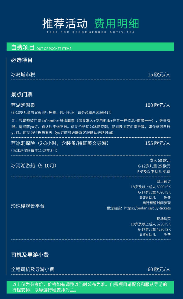
瓦特纳冰川公园+双瀑布+钻石沙滩+维克小镇+冰河湖+黑沙滩
++-- 注意事项 * 折扣价会失效, 请快快购买。若是您访问天猫商家网址看到价格变化, 那就说明特价完结。 --++全程零强制消费,纯粹享受游玩乐趣,让身心得到彻底的舒缓与放松!
交通:往返旅游用车,根据报名人数决定
住宿:行程所列酒店住宿费用(酒店默认安排标准2人间)
当地酒店双人间(因地区特殊性,不保证全程均为三星级)
餐饮:行程内所列餐食(自理餐除外)
酒店早餐
随团服务人员:专职巴士司机+华人中文导游或者全程中文华人司机兼导游服务(注:如发9座或者以下小车,安排华人司机兼导游服务)








可用券及活动:满11元减10元